DIY Leaf Swing Magnetic Levitation Electronic Kit 5V Power Supply With LED Flow Light Scientific Practice Welding DIY Kit
Function introduction
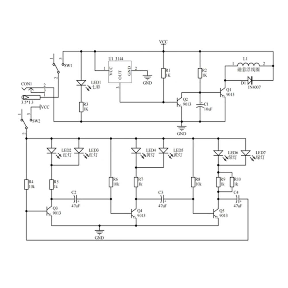
Electromagnetic swing is a kind of swing driven by electromagnetic force. Its working principle is to use the magnetism of the magnet (same repulsion) to control the swing of the swing. When the magnet is above the Hall sensor, the Hall sensor detects a magnetic field and will output a low level. The triode Q2 will no longer be conductive, and the tertiary tube Q1 will be conductive. When the current passes through the magnetic levitation coil, the generated magnetic force will repel the magnet of the swing, thus changing the swing state.














